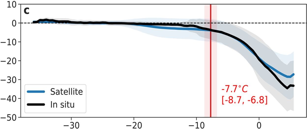
Citlivost trvání sněhové pokrývky na klimatologickém průměru teploty za listopad až březen. Svislá červená čára označuje bod zlomu, ve kterém se citlivost začíná s teplotou zvyšovat